U8国际官网-追求健康,你我一起成长
首页
关于我们
U8国际简介
公司领导
相关委员会
机构设置
系(专业)部
计算机科学与技术
软件工程
数据科学与大数据技术
人工智能
电气工程及其自动化
自动化
电子信息工程
通信工程
实验中心
实验中心
中心介绍
组织结构
集团政策与管理
中心管理制度
电气工程及自动化实验室
电子信息与通信工程实验室
人工智能与大数据实验室
电工电子基础实验室
计算机科学基础实验室
安全准入考核
中心开放实验项目
团队队伍
自动化
计算机科学与技术
电子信息工程
电气工程及其自动化
通信工程
软件工程
数据科学与大数据技术
人工智能
实验中心
电工教研室
人才培养
旗下产业
研究生教育
团队建设
全日制硕士学位点
硕士生导师
博士学位授权点
博士生导师
员工工作
组织机构
学团动态
党建工作
党委
工会
就业工作
就业工作
就业信息
文件下载
党建工作
党委
组织机构
党建动态
工会
组织机构
组织机构
位置:
首页
>
党建工作
>
党委
>
组织机构
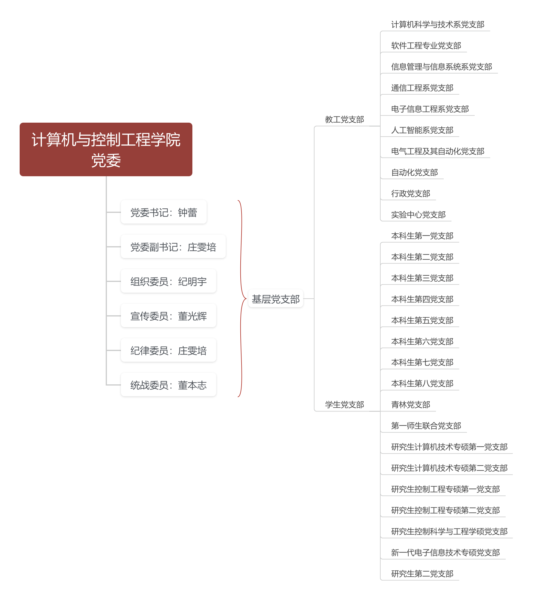
党委组织机构
版权所有 U8国际官网-追求健康,你我一起成长
手机版